Вариант 2.
Задача 1. Даны вершины А(14; 10), В(-2; -2), С(5; 22) треугольника.
Найти:
1) длину стороны ВС;
2) уравнение стороны ВС;
3) уравнение высоты, проведенной из вершины А;
4) длину высоты, проведенной из вершины А;
5) угол В.
Сделать чертеж.
Решение. 1) Длина стороны ВС:

2) Уравнение стороны ВС:

3) По определению, высота АН, проведенной из вершины А, перпендикулярна стороне ВС, следовательно, направляющий вектор прямой АН является нормальным вектором прямой ВС:
Отсюда получаем уравнение высоты:

4) Для вычисления длины высоты
используем формулу расстояния от точки
до прямой
:

Получаем:

5) Найдем угол В.
Известно, что угол между прямыми
и
находится по формуле:

Где
,
и
,
− коэффициенты нормальных векторов прямых
и
.
Получаем:


Строим чертеж:

Задача 2. Найти пределы функций, не пользуясь правилом Лопиталя.
А)
; б)
;
В)
; г) 
Решение. А) 
Б) 


В) 
Г) 

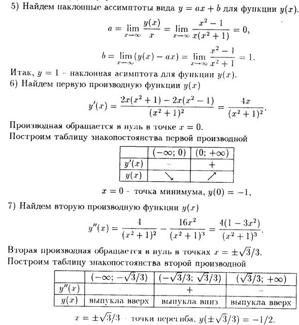
Задача 3. Исследовать методами дифференциального исчисления функцию

И, используя результаты исследования, построить ее график.
Решение. 1. О. О.Ф. 
2. Нули функции: 

3.Поскольку

То функция
является четной.
4. Функция
непрерывная для любых 

8) Строим график функции:
